客服
在线客服
服务时间
  • 周一至周日
  • 08:00 - 22:00
服务热线
  • 鉴定热线:
  • 010-52598518
  • 15600800708
  • 法律咨询:
  • 13466657722
置顶

公安厅明确规定:超标电动自动车视为非机动车(延长三年)

2022-06-27

前言:近日,陕西省公安厅、陕西省市场监督管理局、陕西省工业和信息化厅联合发布《关于延长超标电动自行车过渡期的通告》(陕公通字[2022]19号),通告明确:延期期间,已经登记挂牌的超标电动自动车,仍按照原有政策,视为非机动车,在交通违法和交通事故处理中按照非机动车对待。


官方文件


图片

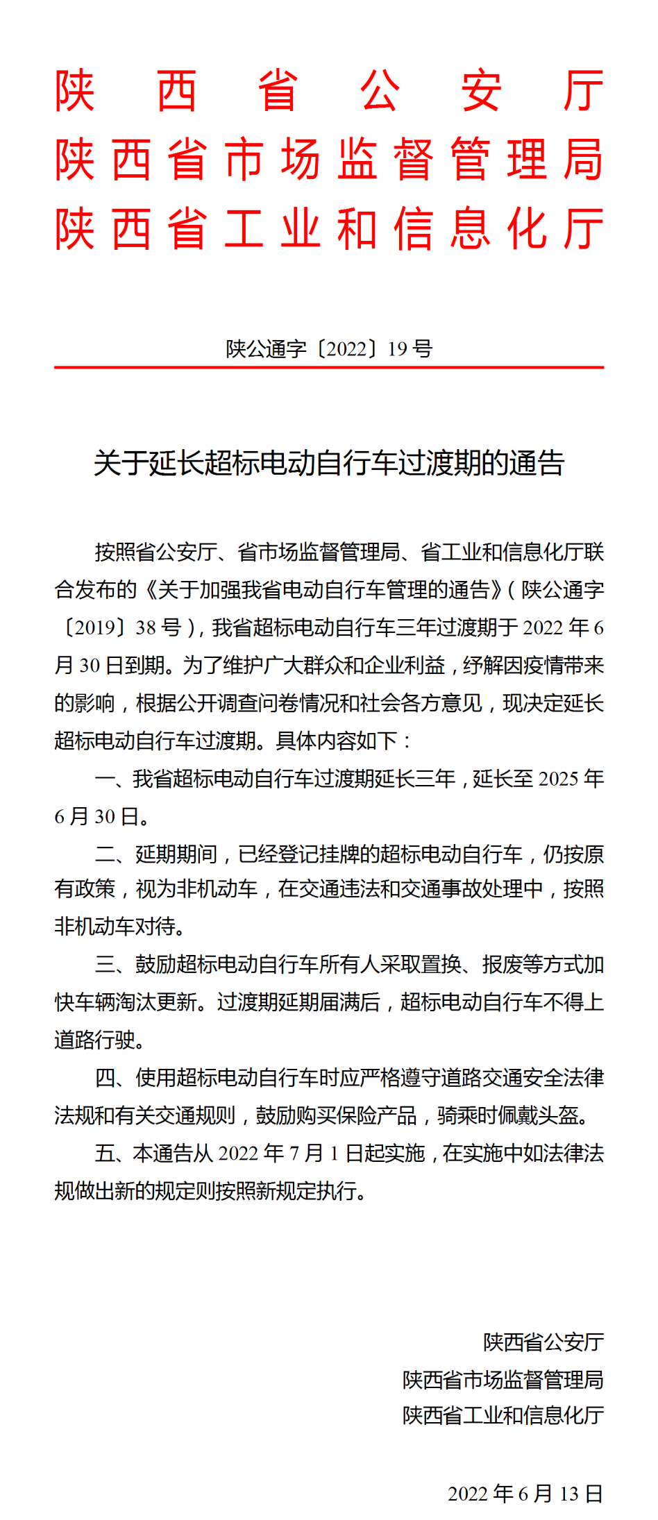
陕西省公安厅  陕西省市场监督管理局  陕西省工业和信息化厅

陕公通字〔2022〕19号

关于延长超标电动自行车过渡期的通告

按照省公安厅、省市场监督管理局、省工业和信息化厅联合发布的《关于加强我省电动自行车管理的通告》(陕公通字〔2019〕38号),我省超标电动自行车三年过渡期于2022年6月30日到期。为了维护广大群众和企业利益,纾解因疫情带来的影响,根据公开调查问卷情况和社会各方意见,现决定延长超标电动自行车过渡期。具体内容如下:

一、我省超标电动自行车过渡期延长三年,延长至2025年6月30日。
二、延期期间,已经登记挂牌的超标电动自行车,仍按原有政策,视为非机动车,在交通违法和交通事故处理中,按照非机动车对待。
三、鼓励超标电动自行车所有人采取置换、报废等方式加快车辆淘汰更新。过渡期延期届满后,超标电动自行车不得上道路行驶。
四、使用超标电动自行车时应严格遵守道路交通安全法律法规和有关交通规则,鼓励购买保险产品,骑乘时佩戴头盔。
五、本通告从2022年7月1日起实施,在实施中如法律法规做出新的规定则按照新规定执行。
陕西省公安厅
陕西省市场监督管理局
陕西省工业和信息化厅
2022年6月13日



王某芳、车某升、车某娟等与车某虎、王某军机动车交通事故责任纠纷一案

——二轮电动车经鉴定为机动车的,民事赔偿责任比例如何确定?二轮电动车驾驶人是否应当先行承担交强险的赔偿责任?
【案件索引】一审:陕西省合阳县人民法院(2018)陕0524民初1799号
                      二审:陕西省渭南市中级人民法院(2018)陕05民终2464号

【裁判要旨】超标电动车目前尚未纳入我国国家产品目录,无法上牌照取得行驶证,不能投保交强险和商业险,其在发生交通事故致人损害时,在民事赔偿领域仍应将超标电动车纳入非机动车范畴进行处理,应按事故责任确定赔偿责任。

【基本案情】2017年4月13日晚20时许,车某平驾驶二轮摩托车由东向西行驶至合阳县黑池至马家庄公路南社村至富礼坊村路段时,与对面被告车某虎驾驶的二轮电动车会车时相撞,车某平驾驶的二轮摩托车倒地后又与紧跟其后的被告王某军驾驶的二轮摩托车接触,造成三方车辆不同程度受损,电动车乘坐人邹麦玲受伤、车某平受伤后经抢救无效死亡。2017年5月31日,交警部门委托陕西渭南东方机动车物证司法鉴定所对事故中的电动车属性进行鉴定,经鉴定,车某虎驾驶的二轮电动车属于机动车。交警部门认定:车某平负事故的主要责任,被告车某虎负事故的次要责任,被告王某军负事故的次要责任,乘坐人邹麦玲无责任。

事故发生后,车某平被送到医院进行治疗,主要诊断为重度颅脑损伤,2017年4月28日抢救无效死亡,共住院15天。经陕西省合阳县公安司法鉴定中心鉴定,鉴定意见为:车某平的死亡原因符合钝性外力作用于头面部,致颅底骨折,重度颅脑损伤而死亡。

诉讼期间,被告车某虎对新日牌电动车车属提出重新鉴定申请,经陕西中金司法鉴定中心鉴定,电动两轮车属于机动车范畴,为两轮轻便摩托车。被告车某虎电动车与被告王某军摩托车均未投保交强险。

死者车某平的近亲属王某芳、车某升、车某娟等向一审法院起诉请求:判令被告赔偿各项损失共计397161.7元。

【法院裁判】陕西省合阳县人民法院经审理认为:车某平无证驾驶无牌车辆在没有道路中心线的道路上行驶遇上对面来车时未按规定减速靠右行驶,未按规定佩戴安全头盔是造成事故的直接原因,应负事故主要责任。被告车某虎驾驶与准驾车型不符的机动车未按规定在确保安全的情况下通行是造成事故的另一个原因,应负事故次要责任。被告王某军无证驾驶无牌车辆夜间上道路行驶,未按规定降低行驶速度是造成事故的另一个原因,应负事故的次要责任。被告车某虎和被告王某军应共同承担30%的民事责任。因被告王某军无证驾驶无牌摩托车超速行驶,而被告车某虎只是违规驾驶电动车在没有确保安全的情况下通行,被告王某军的过错程度显然大于被告车某虎,而且摩托车相比电动车,明显处于强势,故车某虎在分担30%民事责任时,应适当少分担,本院酌定为10%,被告王某军承担20%。被告王某军驾驶的摩托车属于有条件应当投保交强险的车辆,被告王某军作为车主属于投保义务人,故被告王某军应首先按交强险承担赔偿责任。被告车某虎驾驶的电动车虽然鉴定为机动车,但我国现阶段并未将该类车辆纳入机动车号牌管理,该类型车辆亦不具备投保交强险的现实条件,故被告车某虎不应承担交强险赔偿责任。综上,被告王某军应在交强险赔偿限额内赔偿原告医疗费、住院伙食补助费、营养费三项合计2159.32元,赔偿原告误工费、护理费、死亡赔偿金、丧葬费、精神损害抚慰金五项合计110000元。原告误工费、护理费、死亡赔偿金、丧葬费、精神损害抚慰金五项合计剩余482248元,由被告王某军承担20%为96449.6元,由被告车某虎承担10%为48224.8元。被告主张导致车某平死亡的原因有医疗事故的因素,未提供有效证据证明,本院不予采信。原告主张交通事故救助基金垫付的28000元丧葬费,于法无据,不予支持。故作出(2018)陕0524民初1799号民事判决:被告王某军在交强险赔偿限额内赔偿原告王某芳等主张的各项损失共计208608.92元、被告车某虎赔偿原告王某芳等主张的各项损失共计48224.8元。

一审判决作出后,王某芳等不服,提起上诉,请求撤销一审判决,依法改判。理由如下:1、原审认定被上诉人车某虎不承担交强险赔偿责任错误。被上诉人车某虎所驾两轮电动车经鉴定为机动车,根据《中华人民共和国道路交通安全法》第11条、第95条以及《机动车交通事故责任强制保险条例》第2条规定,在道路上行使的机动车的所有人或者管理人,应当依照《中华人民共和国道路交通安全法》的规定投保机动车交通事故责任强制保险,未投保交强险的机动车不得上路行使。《最高院关于审理道路交通事故损害赔偿案件适用法律若干问题的解释》第19条规定,未依法投保交强险的,发生交通事故后应当在交强险范围内承担赔偿责任。基于以上规定,被上诉人车某虎在本起事故中首先应当在交强险范围内承担赔偿真让人;当事人客观上不能交纳交强险不能成为对抗法律规定的借口;而且目前我国所有法律没有关于某种或某类机动车可以不上牌照、不交交强险的例外规定,故原审认定被上诉人驾驶机动车但不承担交强险赔付责任于法无据。2、原审对两被上诉人共同承担的30%责任,认定车某虎承担10%、王某军承担20%无事实和法律依据。事发时,受害人所驾车辆首先与被上诉人车某虎所驾车辆发生碰撞倒地后,王某军所驾驶车辆随后又撞上受害人倒地车辆发生二次碰撞。两被上诉人对于受害人死亡的致死作用力目前根本无法判别,而且二被上诉人对于受害人的行为都足以导致受害人死亡,所以根据《侵权责任法》第11条规定,二被上诉人对上诉人在交强险之外损失的30%应当承担连带责任。3、原审判决显失公正。在司法实践中,判决电动车方承担交强险责任的生效判例比比皆是,见于法律目前并无例外规定的情况下,电动车发生事故经鉴定为机动车的,应当判决其承担交强险责任,这样才符合常理,也能对出售、购买、驾驶超标电动车的行为进行有效法律震慑。

陕西省渭南市中级人民法院经审理认为:本案争议焦点为,陕西渭南东方机动车物证司法鉴定和陕西中金司法鉴定中心的两次鉴定结论是否可以作为定案依据以及车某虎、王某军应承担该起交通事故的责任比例是多少,也就是本案所涉电动两轮车属于机动车还是非机动车。电动两轮车目前尚未纳入我国国家产品目录,无法上牌照取得行驶证,不能投保交强险和商业险,其在发生交通事故致人损害时,在民事赔偿领域仍应将超标电动车纳入非机动车范畴进行处理,应按事故责任确定赔偿责任。因此在发生事故后,仍应将电动两轮车按照非机动车来处理。电动两轮车无法上牌和取得行驶证,也不能投保交强险和商业险,且未投保交强险并非因为个人原因。虽然我国实行交强险年度,通过国家法律强制机动车所有人或管理人购买相应的责任保险,以提高第三者责任险的投保面,在最大程度上为交通事故受害人提供及时的基本的保障,其初衷是为了保障交通事故中弱势群体的利益,由保险公司向第三方受到的人身财产损失提供补偿,而超标电动车在现实中无法投保交强险,也就不能由保险公司承担交强险赔偿责任限额内的风险,故不能苛求无法投保交强险的超标电动车在交强险内赔偿责任限额内先行赔付。人民法院在案件审理中,对将电动车鉴定或确认为机动车的结论,可作为证据进行审查认为。在民事赔偿领域,超标电动车仍应按非机动车进行处理。其理由为,肇事电动车经鉴定属于轻便摩托车但根据我国现行机动车登记制度,保险公司不能为此类车辆办理交强险手续,也不能投保商业险,作为电动车的所有人无法向保险公司办理各项保险,其未投保交强险属客观不能,并无主观过错,不能按交强险的有关规定处理。《电动自行车通用技术条例》由国家技术监督局指定,属于部门规章,是在行政领域将超标电动自行车视为机动车,在现实中电动自行车不能上牌、申领行驶证、投保交强险,不具备民事领域中机动车的相关特质,电动车车主未为车辆投保交强险并非个人原因,而是受当前社会制度的限制,让超标电动车主在交强险责任限额范围内承担受害人全部损失明显对个人不公。一审法院依据各方责任分别判处相应责任并无不妥。上诉人的上诉观点缺乏事实依据,对其上诉不予支持。原审判决认定事实清楚,适用法律得当,应当予以维持。故作出(2018)陕05民终2464号民事判决:驳回上诉,维持原判。



北京鉴道医学科技有限公司

京ICP备-19057839号


20191224141412_42749.%E5%85%AC%E4%BC%97%E5%8F%B7%E4%BA%8C%E7%BB%B4%E7%A0%81.jpg

关注我们的微信公众号